Acta Psychologica Sinica ›› 2026, Vol. 58 ›› Issue (3): 534-557.doi: 10.3724/SP.J.1041.2026.0534
• Reports of Empirical Studies • Previous Articles Next Articles
QU Guoliang1, JU Enxia1, XUE Yining2, CHEN Xuhai1, LUO Yangmei1(
)
Received:2024-11-26
Published:2026-03-25
Online:2026-01-20
Contact:
LUO Yangmei
E-mail:yangmeiluo@snnu.edu.cn
Supported by:QU Guoliang, JU Enxia, XUE Yining, CHEN Xuhai, LUO Yangmei. (2026). The interactive effects of intrinsic and extrinsic rewards and context stability on volunteers’ volunteering habits*. Acta Psychologica Sinica, 58(3), 534-557.
Add to citation manager EndNote|Ris|BibTeX
URL: https://journal.psych.ac.cn/acps/EN/10.3724/SP.J.1041.2026.0534
| Themes | Subthemes | Kappa | Representative coded statements |
|---|---|---|---|
| Intrinsic rewards | Meaningfulness | 0.91 | meaningful, correct |
| Happiness | 0.84 | happy, joyful, comfortable, pleasure, enjoyment | |
| Self-worth | 0.82 | self-worth, felt capable, valuable, and needed | |
| Extrinsic rewards | Honorary rewards | 0.79 | honorary titles, certificates of recognition, commemorative items, badge, medal |
| Material rewards | 0.79 | rice, flour, oil, money, academic credits, subsidies, prizes | |
| Social support/recognition | 0.71 | encouragement, support, affirmation, and acknowledgment from others, saying thank you to me | |
| Context stability | Time cue stability | 0.69 | on weekends, World Oceans Day, winter and summer vacations, on holiday |
| Location cue stability | 0.93 | fixed location, going to the same community, considering commuting time | |
| Activity type stability | 0.67 | Regularly doing fixed types of volunteer activities, matching one’s interests, hobbies, and abilities | |
| People cue stability | 0.72 | helping each other, volunteer buddies, volunteering together | |
| Mood cue stability | 0.69 | adjusting my mood, in a positive and energetic state, with a smile |
Table 1 The themes, subthemes, and representative coded statements identified through thematic analysis
| Themes | Subthemes | Kappa | Representative coded statements |
|---|---|---|---|
| Intrinsic rewards | Meaningfulness | 0.91 | meaningful, correct |
| Happiness | 0.84 | happy, joyful, comfortable, pleasure, enjoyment | |
| Self-worth | 0.82 | self-worth, felt capable, valuable, and needed | |
| Extrinsic rewards | Honorary rewards | 0.79 | honorary titles, certificates of recognition, commemorative items, badge, medal |
| Material rewards | 0.79 | rice, flour, oil, money, academic credits, subsidies, prizes | |
| Social support/recognition | 0.71 | encouragement, support, affirmation, and acknowledgment from others, saying thank you to me | |
| Context stability | Time cue stability | 0.69 | on weekends, World Oceans Day, winter and summer vacations, on holiday |
| Location cue stability | 0.93 | fixed location, going to the same community, considering commuting time | |
| Activity type stability | 0.67 | Regularly doing fixed types of volunteer activities, matching one’s interests, hobbies, and abilities | |
| People cue stability | 0.72 | helping each other, volunteer buddies, volunteering together | |
| Mood cue stability | 0.69 | adjusting my mood, in a positive and energetic state, with a smile |
| Variables | 1 | 2 | 3 | 4 | 5 | 6 | 7 | 8 |
|---|---|---|---|---|---|---|---|---|
| 1. Gender | 1 | 0.04 | 0.01 | ?0.08** | 0.04 | 0.06* | ?0.02 | ?0.01 |
| 2. Age | ?0.14*** | 1 | ?0.07** | ?0.53*** | 0.17*** | 0.14*** | ?0.03 | 0.04 |
| 3. Educational level | ?0.03 | 0.40*** | 1 | 0.04 | 0.07** | 0.03 | 0.07** | ?0.07** |
| 4. Marital status | 0.08* | ?0.19*** | 0.04 | 1 | ?0.17*** | ?0.06* | ?0.02 | ?0.07* |
| 5. Habit strength | 0.00 | ?0.12*** | 0.04 | ?0.03 | 1 | 0.55*** | 0.46*** | 0.43*** |
| 6. Intrinsic rewards | 0.05 | ?0.05 | ?0.01 | 0.09** | 0.52*** | 1 | 0.37*** | 0.32*** |
| 7. Extrinsic rewards | ?0.10** | 0.07* | 0.02 | 0.01 | 0.50*** | 0.47*** | 1 | 0.43*** |
| 8. Context stability | ?0.05 | 0.06 | ?0.02 | 0.02 | 0.42*** | 0.33*** | 0.39*** | 1 |
| Mcommunity (SD) | ? | 28.62 (5.81) | ? | ? | 5.40 (0.80) | 6.21 (0.70) | 5.28 (0.91) | 5.39 (1.05) |
| Mstudent (SD) | ? | 21.09 (2.06) | ? | ? | 5.18 (0.79) | 6.12 (0.70) | 5.34 (0.89) | 5.35 (0.96) |
Table 2 Descriptive statistics results and correlations (Ncommunity + student = 1572 + 853)
| Variables | 1 | 2 | 3 | 4 | 5 | 6 | 7 | 8 |
|---|---|---|---|---|---|---|---|---|
| 1. Gender | 1 | 0.04 | 0.01 | ?0.08** | 0.04 | 0.06* | ?0.02 | ?0.01 |
| 2. Age | ?0.14*** | 1 | ?0.07** | ?0.53*** | 0.17*** | 0.14*** | ?0.03 | 0.04 |
| 3. Educational level | ?0.03 | 0.40*** | 1 | 0.04 | 0.07** | 0.03 | 0.07** | ?0.07** |
| 4. Marital status | 0.08* | ?0.19*** | 0.04 | 1 | ?0.17*** | ?0.06* | ?0.02 | ?0.07* |
| 5. Habit strength | 0.00 | ?0.12*** | 0.04 | ?0.03 | 1 | 0.55*** | 0.46*** | 0.43*** |
| 6. Intrinsic rewards | 0.05 | ?0.05 | ?0.01 | 0.09** | 0.52*** | 1 | 0.37*** | 0.32*** |
| 7. Extrinsic rewards | ?0.10** | 0.07* | 0.02 | 0.01 | 0.50*** | 0.47*** | 1 | 0.43*** |
| 8. Context stability | ?0.05 | 0.06 | ?0.02 | 0.02 | 0.42*** | 0.33*** | 0.39*** | 1 |
| Mcommunity (SD) | ? | 28.62 (5.81) | ? | ? | 5.40 (0.80) | 6.21 (0.70) | 5.28 (0.91) | 5.39 (1.05) |
| Mstudent (SD) | ? | 21.09 (2.06) | ? | ? | 5.18 (0.79) | 6.12 (0.70) | 5.34 (0.89) | 5.35 (0.96) |
| Variables | Habit strength | ||||||||||
|---|---|---|---|---|---|---|---|---|---|---|---|
| Community: Model a (R2 = 0.43) | Student: Model b (R2 = 0.40) | Multi-group comparison | |||||||||
| β | SE | p | 95% CI | β | SE | p | 95% CI | χ2 | df | p | |
| 1. Gender | 0.01 | 0.02 | 0.479 | [?0.02, 0.05] | 0.04 | 0.03 | 0.169 | [?0.02, 0.09] | |||
| 2. Age | 0.07 | 0.02 | 0.004 | [0.02, 0.12] | 0.10 | 0.03 | 0.001 | [0.04, 0.15] | |||
| 3. Educational level | 0.06 | 0.02 | 0.001 | [0.03, 0.10] | 0.01 | 0.03 | 0.664 | [?0.04, 0.07] | |||
| 4. Marital status | ?0.09 | 0.02 | <0.001 | [?0.13, ?0.04] | ?0.05 | 0.03 | 0.051 | [?0.11, 0.00] | |||
| 5. Intrinsic rewards | 0.38 | 0.02 | <0.001 | [0.34, 0.42] | 0.35 | 0.03 | <0.001 | [0.29, 0.41] | 1.10 | 1 | 0.294 |
| 6. Extrinsic rewards | 0.22 | 0.02 | <0.001 | [0.18, 0.27] | 0.25 | 0.03 | <0.001 | [0.19, 0.31] | 0.58 | 1 | 0.445 |
| 7. Context stability | 0.21 | 0.02 | <0.001 | [0.16, 0.25] | 0.20 | 0.03 | <0.001 | [0.14, 0.26] | 0.03 | 1 | 0.866 |
Table 3 The effects of intrinsic and extrinsic rewards and context stability on volunteering habits (Ncommunity + student = 1572 + 853)
| Variables | Habit strength | ||||||||||
|---|---|---|---|---|---|---|---|---|---|---|---|
| Community: Model a (R2 = 0.43) | Student: Model b (R2 = 0.40) | Multi-group comparison | |||||||||
| β | SE | p | 95% CI | β | SE | p | 95% CI | χ2 | df | p | |
| 1. Gender | 0.01 | 0.02 | 0.479 | [?0.02, 0.05] | 0.04 | 0.03 | 0.169 | [?0.02, 0.09] | |||
| 2. Age | 0.07 | 0.02 | 0.004 | [0.02, 0.12] | 0.10 | 0.03 | 0.001 | [0.04, 0.15] | |||
| 3. Educational level | 0.06 | 0.02 | 0.001 | [0.03, 0.10] | 0.01 | 0.03 | 0.664 | [?0.04, 0.07] | |||
| 4. Marital status | ?0.09 | 0.02 | <0.001 | [?0.13, ?0.04] | ?0.05 | 0.03 | 0.051 | [?0.11, 0.00] | |||
| 5. Intrinsic rewards | 0.38 | 0.02 | <0.001 | [0.34, 0.42] | 0.35 | 0.03 | <0.001 | [0.29, 0.41] | 1.10 | 1 | 0.294 |
| 6. Extrinsic rewards | 0.22 | 0.02 | <0.001 | [0.18, 0.27] | 0.25 | 0.03 | <0.001 | [0.19, 0.31] | 0.58 | 1 | 0.445 |
| 7. Context stability | 0.21 | 0.02 | <0.001 | [0.16, 0.25] | 0.20 | 0.03 | <0.001 | [0.14, 0.26] | 0.03 | 1 | 0.866 |
| Variables | Habit strength | ||||||||||
|---|---|---|---|---|---|---|---|---|---|---|---|
| Community: Model a (R2 = 0.43) | Student: Model b (R2 = 0.41) | Multi-group comparison | |||||||||
| β | SE | p | 95% CI | β | SE | p | 95% CI | χ2 | df | p | |
| 1. Gender | 0.01 | 0.02 | 0.476 | [?0.02, 0.05] | 0.04 | 0.03 | 0.138 | [?0.01, 0.09] | |||
| 2. Age | 0.07 | 0.02 | 0.003 | [0.02, 0.12] | 0.10 | 0.03 | 0.001 | [0.04, 0.15] | |||
| 3. Educational level | 0.06 | 0.02 | 0.001 | [0.03, 0.10] | 0.01 | 0.03 | 0.730 | [?0.05, 0.07] | |||
| 4. Marital status | ?0.09 | 0.02 | <0.001 | [?0.13, ?0.04] | ?0.05 | 0.03 | 0.057 | [?0.11, 0.002] | |||
| 5. Intrinsic rewards | 0.56 | 0.09 | <0.001 | [0.40, 0.73] | 0.69 | 0.15 | <0.001 | [0.40, 0.98] | |||
| 6. Extrinsic rewards | 0.10 | 0.10 | 0.287 | [?0.09, 0.29] | 0.14 | 0.16 | 0.362 | [?0.16, 0.45] | |||
| 7. Context stability | 0.44 | 0.15 | 0.002 | [0.16, 0.73] | 0.68 | 0.22 | 0.002 | [0.26, 1.10] | |||
| 8. Intrinsic rewards×Context stability | ?0.46 | 0.21 | 0.029 | [?0.87, ?0.05] | ?0.77 | 0.33 | 0.018 | [?1.41, ?0.13] | 0.78 | 1 | 0.379 |
| 9. Extrinsic rewards×Context stability | 0.21 | 0.17 | 0.217 | [?0.12, 0.53] | 0.18 | 0.26 | 0.484 | [?0.33, 0.69] | 0.00 | 1 | 0.955 |
Table 4 The interactive effects of intrinsic and extrinsic rewards and context stability on volunteering habits (Ncommunity + student = 1572 + 853)
| Variables | Habit strength | ||||||||||
|---|---|---|---|---|---|---|---|---|---|---|---|
| Community: Model a (R2 = 0.43) | Student: Model b (R2 = 0.41) | Multi-group comparison | |||||||||
| β | SE | p | 95% CI | β | SE | p | 95% CI | χ2 | df | p | |
| 1. Gender | 0.01 | 0.02 | 0.476 | [?0.02, 0.05] | 0.04 | 0.03 | 0.138 | [?0.01, 0.09] | |||
| 2. Age | 0.07 | 0.02 | 0.003 | [0.02, 0.12] | 0.10 | 0.03 | 0.001 | [0.04, 0.15] | |||
| 3. Educational level | 0.06 | 0.02 | 0.001 | [0.03, 0.10] | 0.01 | 0.03 | 0.730 | [?0.05, 0.07] | |||
| 4. Marital status | ?0.09 | 0.02 | <0.001 | [?0.13, ?0.04] | ?0.05 | 0.03 | 0.057 | [?0.11, 0.002] | |||
| 5. Intrinsic rewards | 0.56 | 0.09 | <0.001 | [0.40, 0.73] | 0.69 | 0.15 | <0.001 | [0.40, 0.98] | |||
| 6. Extrinsic rewards | 0.10 | 0.10 | 0.287 | [?0.09, 0.29] | 0.14 | 0.16 | 0.362 | [?0.16, 0.45] | |||
| 7. Context stability | 0.44 | 0.15 | 0.002 | [0.16, 0.73] | 0.68 | 0.22 | 0.002 | [0.26, 1.10] | |||
| 8. Intrinsic rewards×Context stability | ?0.46 | 0.21 | 0.029 | [?0.87, ?0.05] | ?0.77 | 0.33 | 0.018 | [?1.41, ?0.13] | 0.78 | 1 | 0.379 |
| 9. Extrinsic rewards×Context stability | 0.21 | 0.17 | 0.217 | [?0.12, 0.53] | 0.18 | 0.26 | 0.484 | [?0.33, 0.69] | 0.00 | 1 | 0.955 |
Figure 1 Simple slope analyses for the interaction effects. Note. Figures 1a and 1b respectively correspond to the simple slope analysis of the interaction effect between intrinsic rewards and context stability on volunteering habit strength in the samples of community volunteers (N = 1,572) and student volunteers (N = 853). Figure 1c corresponds to the simple slope analysis of the interaction effect between intrinsic rewards and extrinsic rewards on volunteering habit strength in the sample of community volunteers (N = 1,572).
| Variables | Habit strength | ||||||||||
|---|---|---|---|---|---|---|---|---|---|---|---|
| Community: Model a (R2 = 0.40) | Student: Model b (R2 = 0.37) | Multi-group comparison | |||||||||
| β | SE | p | 95% CI | β | SE | p | 95% CI | χ2 | df | p | |
| 1. Gender | 0.01 | 0.02 | 0.526 | [?0.03, 0.05] | 0.03 | 0.03 | 0.247 | [?0.02, 0.09] | |||
| 2. Age | 0.07 | 0.02 | 0.004 | [0.02, 0.12] | 0.11 | 0.03 | <0.001 | [0.05, 0.17] | |||
| 3. Educational level | 0.04 | 0.02 | 0.025 | [0.01, 0.08] | 0.00 | 0.03 | 0.945 | [?0.06, 0.06] | |||
| 4. Marital status | ?0.10 | 0.02 | <0.001 | [?0.14, ?0.05] | ?0.05 | 0.03 | 0.072 | [?0.11, 0.004] | |||
| 5. Intrinsic rewards | 0.63 | 0.07 | <0.001 | [0.48, 0.77] | 0.40 | 0.12 | 0.001 | [0.16, 0.64] | |||
| 6. Extrinsic rewards | 0.67 | 0.13 | <0.001 | [0.42, 0.93] | 0.33 | 0.20 | 0.095 | [?0.06, 0.71] | |||
| 7. Intrinsic rewards×Extrinsic rewards | ?0.49 | 0.17 | 0.004 | [?0.83, ?0.16] | ?0.02 | 0.27 | 0.928 | [?0.56, 0.51] | 2.23 | 1 | 0.135 |
Table 5 The interactive effects of intrinsic and extrinsic rewards on volunteering habits (Ncommunity + student = 1572 + 853)
| Variables | Habit strength | ||||||||||
|---|---|---|---|---|---|---|---|---|---|---|---|
| Community: Model a (R2 = 0.40) | Student: Model b (R2 = 0.37) | Multi-group comparison | |||||||||
| β | SE | p | 95% CI | β | SE | p | 95% CI | χ2 | df | p | |
| 1. Gender | 0.01 | 0.02 | 0.526 | [?0.03, 0.05] | 0.03 | 0.03 | 0.247 | [?0.02, 0.09] | |||
| 2. Age | 0.07 | 0.02 | 0.004 | [0.02, 0.12] | 0.11 | 0.03 | <0.001 | [0.05, 0.17] | |||
| 3. Educational level | 0.04 | 0.02 | 0.025 | [0.01, 0.08] | 0.00 | 0.03 | 0.945 | [?0.06, 0.06] | |||
| 4. Marital status | ?0.10 | 0.02 | <0.001 | [?0.14, ?0.05] | ?0.05 | 0.03 | 0.072 | [?0.11, 0.004] | |||
| 5. Intrinsic rewards | 0.63 | 0.07 | <0.001 | [0.48, 0.77] | 0.40 | 0.12 | 0.001 | [0.16, 0.64] | |||
| 6. Extrinsic rewards | 0.67 | 0.13 | <0.001 | [0.42, 0.93] | 0.33 | 0.20 | 0.095 | [?0.06, 0.71] | |||
| 7. Intrinsic rewards×Extrinsic rewards | ?0.49 | 0.17 | 0.004 | [?0.83, ?0.16] | ?0.02 | 0.27 | 0.928 | [?0.56, 0.51] | 2.23 | 1 | 0.135 |
| Variables | 1 | 2 | 3 | 4 | 5 | 6 | 7 | 8 | 9 | 10 | 11 | 12 |
|---|---|---|---|---|---|---|---|---|---|---|---|---|
| 1. T1 Habit strength | 1 | |||||||||||
| 2. T2 Habit strength | 0.59*** | 1 | ||||||||||
| 3. T3 Habit strength | 0.57*** | 0.73*** | 1 | |||||||||
| 4. T1 Intrinsic rewards | 0.47*** | 0.38*** | 0.38*** | 1 | ||||||||
| 5. T2 Intrinsic rewards | 0.45*** | 0.60*** | 0.49*** | 0.61*** | 1 | |||||||
| 6. T3 Intrinsic rewards | 0.38*** | 0.52*** | 0.58*** | 0.56*** | 0.72*** | 1 | ||||||
| 7. T1 Extrinsic rewards | 0.49*** | 0.38*** | 0.38*** | 0.37*** | 0.33*** | 0.30*** | 1 | |||||
| 8. T2 Extrinsic rewards | 0.39*** | 0.50*** | 0.41*** | 0.22*** | 0.41*** | 0.34*** | 0.64*** | 1 | ||||
| 9. T3 Extrinsic rewards | 0.32*** | 0.41*** | 0.52*** | 0.23*** | 0.34*** | 0.44*** | 0.62*** | 0.69*** | 1 | |||
| 10. T1 Context stability | 0.34*** | 0.26*** | 0.29*** | 0.18*** | 0.16*** | 0.15*** | 0.39*** | 0.34*** | 0.32*** | 1 | ||
| 11. T2 Context stability | 0.27*** | 0.35*** | 0.30*** | 0.09* | 0.18*** | 0.18*** | 0.24*** | 0.34*** | 0.30*** | 0.59*** | 1 | |
| 12. T3 Context stability | 0.21*** | 0.24*** | 0.32*** | 0.05 | 0.11** | 0.18*** | 0.25*** | 0.30*** | 0.36*** | 0.54*** | 0.62*** | 1 |
| M | 5.19 | 5.25 | 5.29 | 6.13 | 6.11 | 6.14 | 5.22 | 5.22 | 5.26 | 5.17 | 5.04 | 5.01 |
| SD | 0.79 | 0.82 | 0.84 | 0.71 | 0.69 | 0.70 | 0.93 | 0.88 | 0.91 | 1.07 | 1.09 | 1.07 |
Table 6 Descriptive statistics results and correlations (N = 623)
| Variables | 1 | 2 | 3 | 4 | 5 | 6 | 7 | 8 | 9 | 10 | 11 | 12 |
|---|---|---|---|---|---|---|---|---|---|---|---|---|
| 1. T1 Habit strength | 1 | |||||||||||
| 2. T2 Habit strength | 0.59*** | 1 | ||||||||||
| 3. T3 Habit strength | 0.57*** | 0.73*** | 1 | |||||||||
| 4. T1 Intrinsic rewards | 0.47*** | 0.38*** | 0.38*** | 1 | ||||||||
| 5. T2 Intrinsic rewards | 0.45*** | 0.60*** | 0.49*** | 0.61*** | 1 | |||||||
| 6. T3 Intrinsic rewards | 0.38*** | 0.52*** | 0.58*** | 0.56*** | 0.72*** | 1 | ||||||
| 7. T1 Extrinsic rewards | 0.49*** | 0.38*** | 0.38*** | 0.37*** | 0.33*** | 0.30*** | 1 | |||||
| 8. T2 Extrinsic rewards | 0.39*** | 0.50*** | 0.41*** | 0.22*** | 0.41*** | 0.34*** | 0.64*** | 1 | ||||
| 9. T3 Extrinsic rewards | 0.32*** | 0.41*** | 0.52*** | 0.23*** | 0.34*** | 0.44*** | 0.62*** | 0.69*** | 1 | |||
| 10. T1 Context stability | 0.34*** | 0.26*** | 0.29*** | 0.18*** | 0.16*** | 0.15*** | 0.39*** | 0.34*** | 0.32*** | 1 | ||
| 11. T2 Context stability | 0.27*** | 0.35*** | 0.30*** | 0.09* | 0.18*** | 0.18*** | 0.24*** | 0.34*** | 0.30*** | 0.59*** | 1 | |
| 12. T3 Context stability | 0.21*** | 0.24*** | 0.32*** | 0.05 | 0.11** | 0.18*** | 0.25*** | 0.30*** | 0.36*** | 0.54*** | 0.62*** | 1 |
| M | 5.19 | 5.25 | 5.29 | 6.13 | 6.11 | 6.14 | 5.22 | 5.22 | 5.26 | 5.17 | 5.04 | 5.01 |
| SD | 0.79 | 0.82 | 0.84 | 0.71 | 0.69 | 0.70 | 0.93 | 0.88 | 0.91 | 1.07 | 1.09 | 1.07 |
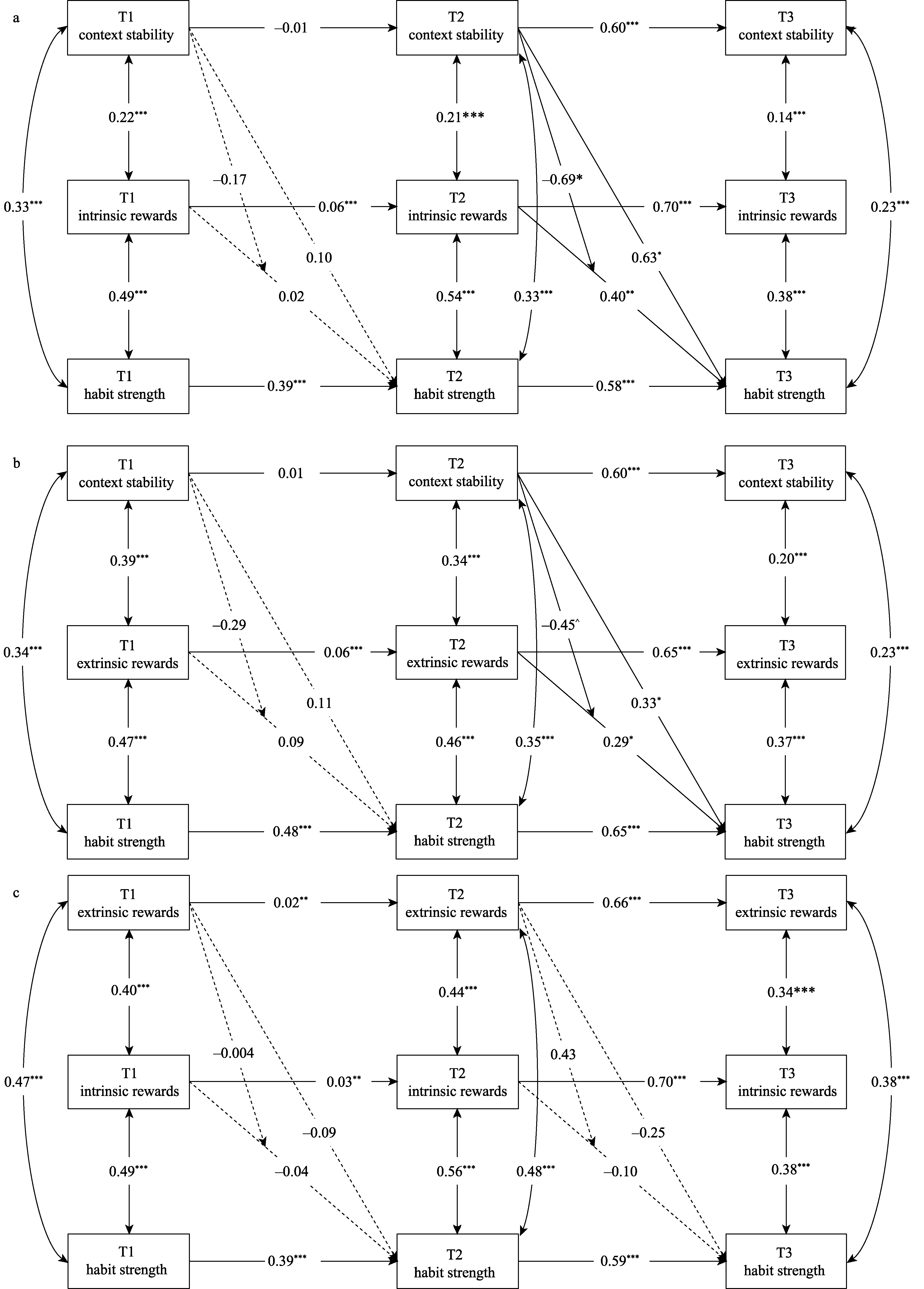
Figure 2 The longitudinal effects of intrinsic and extrinsic rewards and context stability on volunteering habits (N = 623) Note. ^ p < 0.10. We set gender, age, educational level, and marital status as control variables; however, they were not depicted in the model for the sake of clarity. All coefficients were standardized. Solid lines indicate significant paths, whereas dashed lines indicate non-significant paths. The same below.
Figure 3 The longitudinal interaction effects of intrinsic rewards and context stability (a), extrinsic rewards and context stability (b), and intrinsic rewards and extrinsic rewards (c) on volunteering habits (N = 623).
Figure 4 Simple slope analyses for the interaction effects between intrinsic rewards and context stability (a) and between extrinsic rewards and context stability (b) on volunteering habits (N = 623).
| Volunteers | Gender | Age | EL | MS | Occupation or Industry | Years | HS | Types | Frequency | Hours |
|---|---|---|---|---|---|---|---|---|---|---|
| V1 | Female | 22 | 2 | 2 | Student | 3 | 5.17 | 1、3、5、8、10 | 2 | 70 |
| V2 | Male | 22 | 2 | 2 | Full-time volunteer | 8 | 4.75 | 1、2、3、4、5、6、7、10、11、13 | 7 | 1500 |
| V3 | Male | 32 | 2 | 1 | Educational industry | 5 | 6.58 | 1、3、6、7 | 4 | 300 |
| V4 | Female | 23 | 3 | 2 | Student | 6 | 5.50 | 8、13 | 2 | 50 |
| V5 | Male | 27 | 2 | 2 | Baker | 6 | 6.00 | 1、3、4、7、10 | 2 | 30 |
| V6 | Female | 25 | 3 | 2 | Student | 3 | 4.75 | 1、2、5、6、8、9、10、11 | 2 | 100 |
| V7 | Male | 21 | 2 | 2 | Student | 3 | 5.42 | 1、3、8、10、13 | 4 | 90 |
| V8 | Male | 55 | 1 or 2 | 1 | Individual business | 7 | 5.92 | 13 | 7 | - |
| V9 | Male | 42 | 2 | 3 | Psychological counselor | 5 | 4.50 | 13 | 6 | 600 |
| V10 | Male | 34 | 1 | 2 | Safety management engineer | 8 | 5.75 | 1、3、5、10、11、13 | 4 | 500 |
| V11 | Female | 30 | 2 | 2 | Psychological counselor | 6 | 6.92 | 2、3 | 7 | 1100 |
| V12 | Female | 26 | 2 | 2 | Psychological project manager | 3 | 5.33 | 1、2、3、5 | 5 | 50 |
| V13 | Male | 40 | 3 | 2 | Company boss | 15 | 5.00 | 1、2、3、5、7、9、10 | 6 | 400 |
| V14 | Male | 40 | 2 | 1 | Mechanical maintenance engineer | 9 | 6.50 | 10 | 3 | 120 |
| V15 | Male | 18 | 1 | 2 | Student | 6 | 6.92 | 6、8、10、11 | 7 | 1000 |
| V16 | Female | 52 | 3 | 1 | University teacher | 20 | 5.33 | 1、2、7、10、13 | 2 | 15 |
| V17 | Male | 37 | 2 | 1 | - | 15 | 4.67 | 1、2、3、4、5、7、11、12、13 | 7 | 150 |
| V18 | Female | 23 | 2 | 2 | Brand marketing | 8 | 5.58 | 6、10 | 2 | 30 |
| V19 | Male | 28 | 2 | 2 | Individual business | 4 | 6.17 | 3、5、7、8、10 | 6 | 500 |
| V20 | Female | 21 | 2 | 2 | Student | 3 | 5.92 | 1、3、6、10、12、13 | 4 | 200 |
| V21 | Female | 40 | 2 | 1 | Psychological counselor | 7 | 5.58 | 1、2、3 | 5 | 70 |
| V22 | Male | 23 | 1 | 2 | Digital industry | 3 | 6.00 | 3、7、10、13 | 6 | 1500 |
| V23 | Female | 25 | 3 | 2 | Primary school teacher | 5 | 5.17 | 1、2、6 | 5 | 30 |
| V24 | Female | 28 | 2 | 2 | Student | 3 | 4.67 | 1、3、7、10 | 4 | 140 |
| V25 | Female | 37 | 4 | 1 | Psychological counselor | 15 | 5.25 | 1、13 | 5 | 100 |
| M | 30.84 | 7.04 | 5.57 | 4.56 | 360.21 | |||||
| SD | 9.83 | 4.59 | 0.69 | 1.85 | 459.13 |
Table S1 Participants’ demographic information
| Volunteers | Gender | Age | EL | MS | Occupation or Industry | Years | HS | Types | Frequency | Hours |
|---|---|---|---|---|---|---|---|---|---|---|
| V1 | Female | 22 | 2 | 2 | Student | 3 | 5.17 | 1、3、5、8、10 | 2 | 70 |
| V2 | Male | 22 | 2 | 2 | Full-time volunteer | 8 | 4.75 | 1、2、3、4、5、6、7、10、11、13 | 7 | 1500 |
| V3 | Male | 32 | 2 | 1 | Educational industry | 5 | 6.58 | 1、3、6、7 | 4 | 300 |
| V4 | Female | 23 | 3 | 2 | Student | 6 | 5.50 | 8、13 | 2 | 50 |
| V5 | Male | 27 | 2 | 2 | Baker | 6 | 6.00 | 1、3、4、7、10 | 2 | 30 |
| V6 | Female | 25 | 3 | 2 | Student | 3 | 4.75 | 1、2、5、6、8、9、10、11 | 2 | 100 |
| V7 | Male | 21 | 2 | 2 | Student | 3 | 5.42 | 1、3、8、10、13 | 4 | 90 |
| V8 | Male | 55 | 1 or 2 | 1 | Individual business | 7 | 5.92 | 13 | 7 | - |
| V9 | Male | 42 | 2 | 3 | Psychological counselor | 5 | 4.50 | 13 | 6 | 600 |
| V10 | Male | 34 | 1 | 2 | Safety management engineer | 8 | 5.75 | 1、3、5、10、11、13 | 4 | 500 |
| V11 | Female | 30 | 2 | 2 | Psychological counselor | 6 | 6.92 | 2、3 | 7 | 1100 |
| V12 | Female | 26 | 2 | 2 | Psychological project manager | 3 | 5.33 | 1、2、3、5 | 5 | 50 |
| V13 | Male | 40 | 3 | 2 | Company boss | 15 | 5.00 | 1、2、3、5、7、9、10 | 6 | 400 |
| V14 | Male | 40 | 2 | 1 | Mechanical maintenance engineer | 9 | 6.50 | 10 | 3 | 120 |
| V15 | Male | 18 | 1 | 2 | Student | 6 | 6.92 | 6、8、10、11 | 7 | 1000 |
| V16 | Female | 52 | 3 | 1 | University teacher | 20 | 5.33 | 1、2、7、10、13 | 2 | 15 |
| V17 | Male | 37 | 2 | 1 | - | 15 | 4.67 | 1、2、3、4、5、7、11、12、13 | 7 | 150 |
| V18 | Female | 23 | 2 | 2 | Brand marketing | 8 | 5.58 | 6、10 | 2 | 30 |
| V19 | Male | 28 | 2 | 2 | Individual business | 4 | 6.17 | 3、5、7、8、10 | 6 | 500 |
| V20 | Female | 21 | 2 | 2 | Student | 3 | 5.92 | 1、3、6、10、12、13 | 4 | 200 |
| V21 | Female | 40 | 2 | 1 | Psychological counselor | 7 | 5.58 | 1、2、3 | 5 | 70 |
| V22 | Male | 23 | 1 | 2 | Digital industry | 3 | 6.00 | 3、7、10、13 | 6 | 1500 |
| V23 | Female | 25 | 3 | 2 | Primary school teacher | 5 | 5.17 | 1、2、6 | 5 | 30 |
| V24 | Female | 28 | 2 | 2 | Student | 3 | 4.67 | 1、3、7、10 | 4 | 140 |
| V25 | Female | 37 | 4 | 1 | Psychological counselor | 15 | 5.25 | 1、13 | 5 | 100 |
| M | 30.84 | 7.04 | 5.57 | 4.56 | 360.21 | |||||
| SD | 9.83 | 4.59 | 0.69 | 1.85 | 459.13 |
| Volunteers | Coders | Intrinsic rewards | Extrinsic rewards | Context stability | |||||||||||||||||||||||||
|---|---|---|---|---|---|---|---|---|---|---|---|---|---|---|---|---|---|---|---|---|---|---|---|---|---|---|---|---|---|
| ME | HA | SW | HR | MR | SSR | Time | Location | Activity type | People | Mood | |||||||||||||||||||
| V1 | C1 | √ | √ | √ | √ | √ | |||||||||||||||||||||||
| C2 | √ | √ | √ | √ | √ | √ | |||||||||||||||||||||||
| C3 | √ | √ | √ | √ | √ | ||||||||||||||||||||||||
| V2 | C1 | √ | √ | √ | √ | √ | |||||||||||||||||||||||
| C2 | √ | √ | √ | √ | √ | √ | |||||||||||||||||||||||
| C3 | √ | √ | √ | √ | √ | ||||||||||||||||||||||||
| V3 | C1 | √ | √ | √ | √ | √ | √ | ||||||||||||||||||||||
| C2 | √ | √ | √ | √ | √ | ||||||||||||||||||||||||
| C3 | √ | √ | √ | √ | √ | √ | |||||||||||||||||||||||
| V4 | C1 | √ | √ | √ | √ | ||||||||||||||||||||||||
| C2 | √ | √ | √ | √ | √ | ||||||||||||||||||||||||
| C3 | √ | √ | √ | √ | √ | ||||||||||||||||||||||||
| V5 | C1 | √ | √ | √ | √ | √ | |||||||||||||||||||||||
| C2 | √ | √ | √ | √ | √ | √ | √ | ||||||||||||||||||||||
| C3 | √ | √ | √ | √ | √ | √ | |||||||||||||||||||||||
| V6 | C1 | √ | √ | √ | √ | √ | √ | √ | |||||||||||||||||||||
| C2 | √ | √ | √ | √ | √ | √ | √ | √ | |||||||||||||||||||||
| C3 | √ | √ | √ | √ | √ | √ | √ | √ | |||||||||||||||||||||
| V7 | C1 | √ | √ | √ | √ | √ | √ | √ | √ | √ | |||||||||||||||||||
| C2 | √ | √ | √ | √ | √ | √ | √ | √ | √ | ||||||||||||||||||||
| C3 | √ | √ | √ | √ | √ | √ | √ | √ | √ | ||||||||||||||||||||
| V8 | C1 | √ | √ | √ | √ | √ | √ | ||||||||||||||||||||||
| C2 | √ | √ | √ | √ | √ | √ | |||||||||||||||||||||||
| C3 | √ | √ | √ | √ | √ | √ | |||||||||||||||||||||||
| V9 | C1 | √ | √ | √ | √ | ||||||||||||||||||||||||
| C2 | √ | √ | √ | √ | √ | ||||||||||||||||||||||||
| C3 | √ | √ | √ | √ | |||||||||||||||||||||||||
| V10 | C1 | √ | √ | √ | √ | ||||||||||||||||||||||||
| C2 | √ | √ | √ | ||||||||||||||||||||||||||
| C3 | √ | √ | √ | √ | |||||||||||||||||||||||||
| V11 | C1 | √ | √ | √ | √ | ||||||||||||||||||||||||
| C2 | √ | √ | √ | ||||||||||||||||||||||||||
| C3 | √ | √ | √ | √ | |||||||||||||||||||||||||
| V12 | C1 | √ | √ | √ | √ | √ | √ | ||||||||||||||||||||||
| C2 | √ | √ | √ | √ | √ | √ | |||||||||||||||||||||||
| C3 | √ | √ | √ | √ | √ | ||||||||||||||||||||||||
| V13 | C1 | √ | |||||||||||||||||||||||||||
| C2 | √ | ||||||||||||||||||||||||||||
| C3 | √ | ||||||||||||||||||||||||||||
| V14 | C1 | √ | √ | √ | √ | √ | √ | √ | √ | √ | √ | ||||||||||||||||||
| C2 | √ | √ | √ | √ | √ | √ | √ | √ | √ | ||||||||||||||||||||
| C3 | √ | √ | √ | √ | √ | √ | √ | √ | √ | √ | |||||||||||||||||||
| V15 | C1 | √ | √ | √ | √ | √ | √ | ||||||||||||||||||||||
| C2 | √ | √ | √ | √ | √ | √ | √ | ||||||||||||||||||||||
| C3 | √ | √ | √ | √ | √ | √ | |||||||||||||||||||||||
| V16 | C1 | √ | √ | √ | √ | √ | √ | √ | |||||||||||||||||||||
| C2 | √ | √ | √ | √ | √ | √ | |||||||||||||||||||||||
| C3 | √ | √ | √ | √ | √ | √ | |||||||||||||||||||||||
| V17 | C1 | √ | √ | √ | √ | √ | √ | ||||||||||||||||||||||
| C2 | √ | √ | √ | √ | √ | ||||||||||||||||||||||||
| C3 | √ | √ | √ | √ | √ | ||||||||||||||||||||||||
| V18 | C1 | √ | √ | √ | √ | √ | √ | √ | |||||||||||||||||||||
| C2 | √ | √ | √ | √ | √ | √ | √ | √ | |||||||||||||||||||||
| C3 | √ | √ | √ | √ | √ | √ | √ | ||||||||||||||||||||||
| V19 | C1 | √ | √ | √ | √ | √ | √ | ||||||||||||||||||||||
| C2 | √ | √ | √ | √ | √ | √ | |||||||||||||||||||||||
| C3 | √ | √ | √ | √ | √ | √ | |||||||||||||||||||||||
| V20 | C1 | √ | √ | √ | √ | √ | √ | ||||||||||||||||||||||
| C2 | √ | √ | √ | √ | √ | ||||||||||||||||||||||||
| C3 | √ | √ | √ | √ | √ | ||||||||||||||||||||||||
| V21 | C1 | √ | √ | √ | √ | √ | √ | √ | √ | ||||||||||||||||||||
| C2 | √ | √ | √ | √ | √ | √ | √ | √ | |||||||||||||||||||||
| C3 | √ | √ | √ | √ | √ | √ | |||||||||||||||||||||||
| V22 | C1 | √ | √ | √ | √ | √ | √ | ||||||||||||||||||||||
| C2 | √ | √ | √ | √ | √ | √ | |||||||||||||||||||||||
| C3 | √ | √ | √ | √ | √ | √ | |||||||||||||||||||||||
| V23 | C1 | √ | √ | √ | √ | √ | √ | √ | √ | ||||||||||||||||||||
| C2 | √ | √ | √ | √ | √ | √ | |||||||||||||||||||||||
| C3 | √ | √ | √ | √ | √ | √ | |||||||||||||||||||||||
| V24 | C1 | √ | √ | √ | √ | ||||||||||||||||||||||||
| C2 | √ | √ | √ | √ | |||||||||||||||||||||||||
| C3 | √ | √ | √ | ||||||||||||||||||||||||||
| V25 | C1 | √ | √ | √ | √ | √ | √ | √ | |||||||||||||||||||||
| C2 | √ | √ | √ | √ | √ | √ | √ | ||||||||||||||||||||||
| C3 | √ | √ | √ | √ | √ | ||||||||||||||||||||||||
| Proportion | C1 | 21/25 | 20/25 | 20/25 | 13/25 | 14/25 | 17/25 | 8/25 | 6/25 | 9/25 | 12/25 | 7/25 | |||||||||||||||||
| C2 | 21/25 | 19/25 | 20/25 | 14/25 | 15/25 | 15/25 | 8/25 | 6/25 | 12/25 | 8/25 | 9/25 | ||||||||||||||||||
| C3 | 20/25 | 20/25 | 21/25 | 11/25 | 11/25 | 16/25 | 7/25 | 7/25 | 10/25 | 8/25 | 8/25 | ||||||||||||||||||
| Average | 83% | 79% | 81% | 51% | 53% | 64% | 31% | 25% | 41% | 37% | 32% | ||||||||||||||||||
| Kappa | 0.91 | 0.84 | 0.82 | 0.79 | 0.79 | 0.71 | 0.69 | 0.93 | 0.67 | 0.72 | 0.69 | ||||||||||||||||||
Table S2 Inter-coder agreement statistics results
| Volunteers | Coders | Intrinsic rewards | Extrinsic rewards | Context stability | |||||||||||||||||||||||||
|---|---|---|---|---|---|---|---|---|---|---|---|---|---|---|---|---|---|---|---|---|---|---|---|---|---|---|---|---|---|
| ME | HA | SW | HR | MR | SSR | Time | Location | Activity type | People | Mood | |||||||||||||||||||
| V1 | C1 | √ | √ | √ | √ | √ | |||||||||||||||||||||||
| C2 | √ | √ | √ | √ | √ | √ | |||||||||||||||||||||||
| C3 | √ | √ | √ | √ | √ | ||||||||||||||||||||||||
| V2 | C1 | √ | √ | √ | √ | √ | |||||||||||||||||||||||
| C2 | √ | √ | √ | √ | √ | √ | |||||||||||||||||||||||
| C3 | √ | √ | √ | √ | √ | ||||||||||||||||||||||||
| V3 | C1 | √ | √ | √ | √ | √ | √ | ||||||||||||||||||||||
| C2 | √ | √ | √ | √ | √ | ||||||||||||||||||||||||
| C3 | √ | √ | √ | √ | √ | √ | |||||||||||||||||||||||
| V4 | C1 | √ | √ | √ | √ | ||||||||||||||||||||||||
| C2 | √ | √ | √ | √ | √ | ||||||||||||||||||||||||
| C3 | √ | √ | √ | √ | √ | ||||||||||||||||||||||||
| V5 | C1 | √ | √ | √ | √ | √ | |||||||||||||||||||||||
| C2 | √ | √ | √ | √ | √ | √ | √ | ||||||||||||||||||||||
| C3 | √ | √ | √ | √ | √ | √ | |||||||||||||||||||||||
| V6 | C1 | √ | √ | √ | √ | √ | √ | √ | |||||||||||||||||||||
| C2 | √ | √ | √ | √ | √ | √ | √ | √ | |||||||||||||||||||||
| C3 | √ | √ | √ | √ | √ | √ | √ | √ | |||||||||||||||||||||
| V7 | C1 | √ | √ | √ | √ | √ | √ | √ | √ | √ | |||||||||||||||||||
| C2 | √ | √ | √ | √ | √ | √ | √ | √ | √ | ||||||||||||||||||||
| C3 | √ | √ | √ | √ | √ | √ | √ | √ | √ | ||||||||||||||||||||
| V8 | C1 | √ | √ | √ | √ | √ | √ | ||||||||||||||||||||||
| C2 | √ | √ | √ | √ | √ | √ | |||||||||||||||||||||||
| C3 | √ | √ | √ | √ | √ | √ | |||||||||||||||||||||||
| V9 | C1 | √ | √ | √ | √ | ||||||||||||||||||||||||
| C2 | √ | √ | √ | √ | √ | ||||||||||||||||||||||||
| C3 | √ | √ | √ | √ | |||||||||||||||||||||||||
| V10 | C1 | √ | √ | √ | √ | ||||||||||||||||||||||||
| C2 | √ | √ | √ | ||||||||||||||||||||||||||
| C3 | √ | √ | √ | √ | |||||||||||||||||||||||||
| V11 | C1 | √ | √ | √ | √ | ||||||||||||||||||||||||
| C2 | √ | √ | √ | ||||||||||||||||||||||||||
| C3 | √ | √ | √ | √ | |||||||||||||||||||||||||
| V12 | C1 | √ | √ | √ | √ | √ | √ | ||||||||||||||||||||||
| C2 | √ | √ | √ | √ | √ | √ | |||||||||||||||||||||||
| C3 | √ | √ | √ | √ | √ | ||||||||||||||||||||||||
| V13 | C1 | √ | |||||||||||||||||||||||||||
| C2 | √ | ||||||||||||||||||||||||||||
| C3 | √ | ||||||||||||||||||||||||||||
| V14 | C1 | √ | √ | √ | √ | √ | √ | √ | √ | √ | √ | ||||||||||||||||||
| C2 | √ | √ | √ | √ | √ | √ | √ | √ | √ | ||||||||||||||||||||
| C3 | √ | √ | √ | √ | √ | √ | √ | √ | √ | √ | |||||||||||||||||||
| V15 | C1 | √ | √ | √ | √ | √ | √ | ||||||||||||||||||||||
| C2 | √ | √ | √ | √ | √ | √ | √ | ||||||||||||||||||||||
| C3 | √ | √ | √ | √ | √ | √ | |||||||||||||||||||||||
| V16 | C1 | √ | √ | √ | √ | √ | √ | √ | |||||||||||||||||||||
| C2 | √ | √ | √ | √ | √ | √ | |||||||||||||||||||||||
| C3 | √ | √ | √ | √ | √ | √ | |||||||||||||||||||||||
| V17 | C1 | √ | √ | √ | √ | √ | √ | ||||||||||||||||||||||
| C2 | √ | √ | √ | √ | √ | ||||||||||||||||||||||||
| C3 | √ | √ | √ | √ | √ | ||||||||||||||||||||||||
| V18 | C1 | √ | √ | √ | √ | √ | √ | √ | |||||||||||||||||||||
| C2 | √ | √ | √ | √ | √ | √ | √ | √ | |||||||||||||||||||||
| C3 | √ | √ | √ | √ | √ | √ | √ | ||||||||||||||||||||||
| V19 | C1 | √ | √ | √ | √ | √ | √ | ||||||||||||||||||||||
| C2 | √ | √ | √ | √ | √ | √ | |||||||||||||||||||||||
| C3 | √ | √ | √ | √ | √ | √ | |||||||||||||||||||||||
| V20 | C1 | √ | √ | √ | √ | √ | √ | ||||||||||||||||||||||
| C2 | √ | √ | √ | √ | √ | ||||||||||||||||||||||||
| C3 | √ | √ | √ | √ | √ | ||||||||||||||||||||||||
| V21 | C1 | √ | √ | √ | √ | √ | √ | √ | √ | ||||||||||||||||||||
| C2 | √ | √ | √ | √ | √ | √ | √ | √ | |||||||||||||||||||||
| C3 | √ | √ | √ | √ | √ | √ | |||||||||||||||||||||||
| V22 | C1 | √ | √ | √ | √ | √ | √ | ||||||||||||||||||||||
| C2 | √ | √ | √ | √ | √ | √ | |||||||||||||||||||||||
| C3 | √ | √ | √ | √ | √ | √ | |||||||||||||||||||||||
| V23 | C1 | √ | √ | √ | √ | √ | √ | √ | √ | ||||||||||||||||||||
| C2 | √ | √ | √ | √ | √ | √ | |||||||||||||||||||||||
| C3 | √ | √ | √ | √ | √ | √ | |||||||||||||||||||||||
| V24 | C1 | √ | √ | √ | √ | ||||||||||||||||||||||||
| C2 | √ | √ | √ | √ | |||||||||||||||||||||||||
| C3 | √ | √ | √ | ||||||||||||||||||||||||||
| V25 | C1 | √ | √ | √ | √ | √ | √ | √ | |||||||||||||||||||||
| C2 | √ | √ | √ | √ | √ | √ | √ | ||||||||||||||||||||||
| C3 | √ | √ | √ | √ | √ | ||||||||||||||||||||||||
| Proportion | C1 | 21/25 | 20/25 | 20/25 | 13/25 | 14/25 | 17/25 | 8/25 | 6/25 | 9/25 | 12/25 | 7/25 | |||||||||||||||||
| C2 | 21/25 | 19/25 | 20/25 | 14/25 | 15/25 | 15/25 | 8/25 | 6/25 | 12/25 | 8/25 | 9/25 | ||||||||||||||||||
| C3 | 20/25 | 20/25 | 21/25 | 11/25 | 11/25 | 16/25 | 7/25 | 7/25 | 10/25 | 8/25 | 8/25 | ||||||||||||||||||
| Average | 83% | 79% | 81% | 51% | 53% | 64% | 31% | 25% | 41% | 37% | 32% | ||||||||||||||||||
| Kappa | 0.91 | 0.84 | 0.82 | 0.79 | 0.79 | 0.71 | 0.69 | 0.93 | 0.67 | 0.72 | 0.69 | ||||||||||||||||||
| Measures | Dimensions (N = 459) | ||
|---|---|---|---|
| Intrinsic Rewards of Volunteering Scale (KMO = 0.93, Bartlett’s test χ2 (36) = 3275.87, p < 0.001) | Dimension 1 (Meaningfulness) | Dimension 2 (Happiness) | Dimension 3 (Self-worth) |
| 1. Volunteering is essential to me. | 0.43 | ||
| 2. Volunteering is personally meaningful to me. | 0.88 | ||
| 3. The volunteer work I do is meaningful. | 0.86 | ||
| 4. Volunteering makes me feel happy. | 0.42 (deleted) | 0.49 | |
| 5. Volunteering brings me a lot of fun. | 0.87 | ||
| 6. I really enjoy the time of volunteering. | 0.74 | ||
| 7. Volunteering makes me feel like a valuable person. | 0.66 | ||
| 8. Volunteering makes me feel that I have many good qualities. | 0.87 | ||
| 9. I am proud to volunteer to help others. | 0.68 | ||
| Extrinsic Rewards of Volunteering Scale (KMO = 0.73, Bartlett’s test χ2 (21) = 1007.69, p < 0.001) | Dimension 1 (Honorary and material rewards) | Dimension 2 (Social support and recognition) | |
| 1. I often receive honorary rewards (e.g., honorary titles and certificates of honor) from volunteer organizations. | 0.47 | ||
| 2. I often receive souvenir rewards from volunteer organizations. | 0.69 | ||
| 3. I often receive material rewards (e.g., money, gifts, coupons, and credits) from volunteer organizations. | 0.81 | ||
| 4. I often receive subsidies for food, lodging, and transportation from volunteer organizations. | 0.80 | ||
| 5. My family and friends support me to volunteer. | 0.60 | ||
| 6. Being a volunteer makes me gain recognition and appreciation from others. | 0.84 | ||
| 7. I often receive sincere thanks from the assisted people. | 0.75 | ||
| Context Stability of Volunteering Scale (KMO = 0.78, Bartlett’s test χ2 (10) = 442.71, p < 0.001) | Dimension 1 | ||
| 1. Each time, I engage in volunteering at the same time. (For example: weekends, holidays) | 0.56 | ||
| 2. Each time, I engage in volunteering at the same location. (For example: a certain community, a certain school) | 0.66 | ||
| 3. Each time, I engage in the same type of volunteer activity. (For example: childcare, environmental protection) | 0.78 | ||
| 4. Each time, I engage in volunteering with the same people. (For example: good friends, volunteer team) | 0.52 | ||
| 5. Each time, I engage in volunteering in the same mood. (For example: a pleasant mood) | 0.46 | ||
Table S3 Results of exploratory factor analysis of the self-developed measures
| Measures | Dimensions (N = 459) | ||
|---|---|---|---|
| Intrinsic Rewards of Volunteering Scale (KMO = 0.93, Bartlett’s test χ2 (36) = 3275.87, p < 0.001) | Dimension 1 (Meaningfulness) | Dimension 2 (Happiness) | Dimension 3 (Self-worth) |
| 1. Volunteering is essential to me. | 0.43 | ||
| 2. Volunteering is personally meaningful to me. | 0.88 | ||
| 3. The volunteer work I do is meaningful. | 0.86 | ||
| 4. Volunteering makes me feel happy. | 0.42 (deleted) | 0.49 | |
| 5. Volunteering brings me a lot of fun. | 0.87 | ||
| 6. I really enjoy the time of volunteering. | 0.74 | ||
| 7. Volunteering makes me feel like a valuable person. | 0.66 | ||
| 8. Volunteering makes me feel that I have many good qualities. | 0.87 | ||
| 9. I am proud to volunteer to help others. | 0.68 | ||
| Extrinsic Rewards of Volunteering Scale (KMO = 0.73, Bartlett’s test χ2 (21) = 1007.69, p < 0.001) | Dimension 1 (Honorary and material rewards) | Dimension 2 (Social support and recognition) | |
| 1. I often receive honorary rewards (e.g., honorary titles and certificates of honor) from volunteer organizations. | 0.47 | ||
| 2. I often receive souvenir rewards from volunteer organizations. | 0.69 | ||
| 3. I often receive material rewards (e.g., money, gifts, coupons, and credits) from volunteer organizations. | 0.81 | ||
| 4. I often receive subsidies for food, lodging, and transportation from volunteer organizations. | 0.80 | ||
| 5. My family and friends support me to volunteer. | 0.60 | ||
| 6. Being a volunteer makes me gain recognition and appreciation from others. | 0.84 | ||
| 7. I often receive sincere thanks from the assisted people. | 0.75 | ||
| Context Stability of Volunteering Scale (KMO = 0.78, Bartlett’s test χ2 (10) = 442.71, p < 0.001) | Dimension 1 | ||
| 1. Each time, I engage in volunteering at the same time. (For example: weekends, holidays) | 0.56 | ||
| 2. Each time, I engage in volunteering at the same location. (For example: a certain community, a certain school) | 0.66 | ||
| 3. Each time, I engage in the same type of volunteer activity. (For example: childcare, environmental protection) | 0.78 | ||
| 4. Each time, I engage in volunteering with the same people. (For example: good friends, volunteer team) | 0.52 | ||
| 5. Each time, I engage in volunteering in the same mood. (For example: a pleasant mood) | 0.46 | ||
| Measures | N = 459 | N = 279 | ||||||
|---|---|---|---|---|---|---|---|---|
| CFI | RMSEA | SRMR | Standardized factor loadings | Cronbach’s α | r | ICC (2, 1) | ICC (3, 1) | |
| Intrinsic Rewards of Volunteering Scale | 0.98 | 0.08 | 0.02 | [0.76~0.89]*** | 0.94 | 0.64*** | 0.63 | 0.64 |
| Meaningfulness | - | - | - | [0.76~0.87] *** | 0.86 | 0.60*** | 0.59 | 0.60 |
| Happiness | - | - | - | [0.89~0.89] *** | 0.92 | 0.57*** | 0.55 | 0.56 |
| Self-worth | - | - | - | [0.79~0.85] *** | 0.86 | 0.58*** | 0.58 | 0.58 |
| Extrinsic Rewards of Volunteering Scale | 0.97 | 0.07 | 0.04 | [0.57~0.82] *** | 0.75 | 0.60*** | 0.60 | 0.60 |
| Honorary and material rewards | - | - | - | [0.57~0.81] *** | 0.79 | 0.58*** | 0.58 | 0.58 |
| Social support and recognition | - | - | - | [0.62~0.82] *** | 0.77 | 0.60*** | 0.60 | 0.60 |
| Context Stability of Volunteering Scale | 0.99 | 0.05 | 0.02 | [0.47~0.78] *** | 0.73 | 0.46*** | 0.42 | 0.45 |
Table S4 Results of confirmatory factor analysis and reliability analysis of the self-developed measures
| Measures | N = 459 | N = 279 | ||||||
|---|---|---|---|---|---|---|---|---|
| CFI | RMSEA | SRMR | Standardized factor loadings | Cronbach’s α | r | ICC (2, 1) | ICC (3, 1) | |
| Intrinsic Rewards of Volunteering Scale | 0.98 | 0.08 | 0.02 | [0.76~0.89]*** | 0.94 | 0.64*** | 0.63 | 0.64 |
| Meaningfulness | - | - | - | [0.76~0.87] *** | 0.86 | 0.60*** | 0.59 | 0.60 |
| Happiness | - | - | - | [0.89~0.89] *** | 0.92 | 0.57*** | 0.55 | 0.56 |
| Self-worth | - | - | - | [0.79~0.85] *** | 0.86 | 0.58*** | 0.58 | 0.58 |
| Extrinsic Rewards of Volunteering Scale | 0.97 | 0.07 | 0.04 | [0.57~0.82] *** | 0.75 | 0.60*** | 0.60 | 0.60 |
| Honorary and material rewards | - | - | - | [0.57~0.81] *** | 0.79 | 0.58*** | 0.58 | 0.58 |
| Social support and recognition | - | - | - | [0.62~0.82] *** | 0.77 | 0.60*** | 0.60 | 0.60 |
| Context Stability of Volunteering Scale | 0.99 | 0.05 | 0.02 | [0.47~0.78] *** | 0.73 | 0.46*** | 0.42 | 0.45 |
| Models (N = 623) | χ2(df) | ΔCFI | CFI | RMSEA | SRMR |
|---|---|---|---|---|---|
| Self-Report Habit Index for Volunteering | |||||
| Model 1.1: Configural invariance | 577.043(339) | - | 0.965 | 0.034 | 0.053 |
| Model 1.2: Metric invariance | 597.032(353) | 0.001 | 0.964 | 0.033 | 0.055 |
| Model 1.3: Scalar invariance | 625.681(367) | 0.002 | 0.962 | 0.034 | 0.056 |
| Intrinsic Rewards of Volunteering Scale | |||||
| Model 2.1: Configural invariance | 401.179(261) | - | 0.981 | 0.029 | 0.028 |
| Model 2.2: Metric invariance | 414.951(273) | 0.001 | 0.980 | 0.029 | 0.032 |
| Model 2.3: Scalar invariance | 423.236(285) | 0.001 | 0.981 | 0.028 | 0.032 |
| Extrinsic Rewards of Volunteering Scale | |||||
| Model 3.1: Configural invariance | 565.272(153) | - | 0.921 | 0.066 | 0.081 |
| Model 3.2: Metric invariance | 579.006(163) | 0.001 | 0.920 | 0.064 | 0.082 |
| Model 3.3: Scalar invariance | 593.115(173) | 0.001 | 0.919 | 0.062 | 0.083 |
| Context Stability of Volunteering Scale | |||||
| Model 4.1: Configural invariance | 111.532(72) | - | 0.985 | 0.030 | 0.027 |
| Model 4.2: Metric invariance | 131.554(80) | 0.004 | 0.981 | 0.032 | 0.041 |
| Model 4.3: Scalar invariance | 142.479(88) | 0.001 | 0.980 | 0.032 | 0.041 |
Table S5 Results of longitudinal measurement invariance test
| Models (N = 623) | χ2(df) | ΔCFI | CFI | RMSEA | SRMR |
|---|---|---|---|---|---|
| Self-Report Habit Index for Volunteering | |||||
| Model 1.1: Configural invariance | 577.043(339) | - | 0.965 | 0.034 | 0.053 |
| Model 1.2: Metric invariance | 597.032(353) | 0.001 | 0.964 | 0.033 | 0.055 |
| Model 1.3: Scalar invariance | 625.681(367) | 0.002 | 0.962 | 0.034 | 0.056 |
| Intrinsic Rewards of Volunteering Scale | |||||
| Model 2.1: Configural invariance | 401.179(261) | - | 0.981 | 0.029 | 0.028 |
| Model 2.2: Metric invariance | 414.951(273) | 0.001 | 0.980 | 0.029 | 0.032 |
| Model 2.3: Scalar invariance | 423.236(285) | 0.001 | 0.981 | 0.028 | 0.032 |
| Extrinsic Rewards of Volunteering Scale | |||||
| Model 3.1: Configural invariance | 565.272(153) | - | 0.921 | 0.066 | 0.081 |
| Model 3.2: Metric invariance | 579.006(163) | 0.001 | 0.920 | 0.064 | 0.082 |
| Model 3.3: Scalar invariance | 593.115(173) | 0.001 | 0.919 | 0.062 | 0.083 |
| Context Stability of Volunteering Scale | |||||
| Model 4.1: Configural invariance | 111.532(72) | - | 0.985 | 0.030 | 0.027 |
| Model 4.2: Metric invariance | 131.554(80) | 0.004 | 0.981 | 0.032 | 0.041 |
| Model 4.3: Scalar invariance | 142.479(88) | 0.001 | 0.980 | 0.032 | 0.041 |
| Items (Volunteering is something …) | Strongly disagree | Moderately disagree | Somewhat disagree | Neutral | Somewhat agree | Moderately agree | Strongly agree |
|---|---|---|---|---|---|---|---|
| 1. I do frequently. | 1 | 2 | 3 | 4 | 5 | 6 | 7 |
| 2. I do automatically. | 1 | 2 | 3 | 4 | 5 | 6 | 7 |
| 3. I do without having to consciously remember. | 1 | 2 | 3 | 4 | 5 | 6 | 7 |
| 12. I have been doing for a long time. | 1 | 2 | 3 | 4 | 5 | 6 | 7 |
| 4. that makes me feel weird if I do not do it. | 1 | 2 | 3 | 4 | 5 | 6 | 7 |
| 6. that would require effort not to do it. | 1 | 2 | 3 | 4 | 5 | 6 | 7 |
| 9. I would find hard not to do. | 1 | 2 | 3 | 4 | 5 | 6 | 7 |
| 5. I do without thinking. | 1 | 2 | 3 | 4 | 5 | 6 | 7 |
| 8. I start doing before I realize I’m doing it. | 1 | 2 | 3 | 4 | 5 | 6 | 7 |
| 10. I have no need to think about doing. | 1 | 2 | 3 | 4 | 5 | 6 | 7 |
1. Self-Report Habit Index for Volunteering (SRHI-V; Qu et al., 2025)
| Items (Volunteering is something …) | Strongly disagree | Moderately disagree | Somewhat disagree | Neutral | Somewhat agree | Moderately agree | Strongly agree |
|---|---|---|---|---|---|---|---|
| 1. I do frequently. | 1 | 2 | 3 | 4 | 5 | 6 | 7 |
| 2. I do automatically. | 1 | 2 | 3 | 4 | 5 | 6 | 7 |
| 3. I do without having to consciously remember. | 1 | 2 | 3 | 4 | 5 | 6 | 7 |
| 12. I have been doing for a long time. | 1 | 2 | 3 | 4 | 5 | 6 | 7 |
| 4. that makes me feel weird if I do not do it. | 1 | 2 | 3 | 4 | 5 | 6 | 7 |
| 6. that would require effort not to do it. | 1 | 2 | 3 | 4 | 5 | 6 | 7 |
| 9. I would find hard not to do. | 1 | 2 | 3 | 4 | 5 | 6 | 7 |
| 5. I do without thinking. | 1 | 2 | 3 | 4 | 5 | 6 | 7 |
| 8. I start doing before I realize I’m doing it. | 1 | 2 | 3 | 4 | 5 | 6 | 7 |
| 10. I have no need to think about doing. | 1 | 2 | 3 | 4 | 5 | 6 | 7 |
| Items | Strongly disagree | Moderately disagree | Somewhat disagree | Neutral | Somewhat agree | Moderately agree | Strongly agree |
|---|---|---|---|---|---|---|---|
| 1. Volunteering is essential to me. | 1 | 2 | 3 | 4 | 5 | 6 | 7 |
| 2. Volunteering is personally meaningful to me. | 1 | 2 | 3 | 4 | 5 | 6 | 7 |
| 3. The volunteer work I do is meaningful. | 1 | 2 | 3 | 4 | 5 | 6 | 7 |
| 4. Volunteering makes me feel happy. | 1 | 2 | 3 | 4 | 5 | 6 | 7 |
| 5. Volunteering brings me a lot of fun. | 1 | 2 | 3 | 4 | 5 | 6 | 7 |
| 6. I really enjoy the time of volunteering. | 1 | 2 | 3 | 4 | 5 | 6 | 7 |
| 7. Volunteering makes me feel like a valuable person. | 1 | 2 | 3 | 4 | 5 | 6 | 7 |
| 8. Volunteering makes me feel that I have many good qualities. | 1 | 2 | 3 | 4 | 5 | 6 | 7 |
| 9. I am proud to volunteer to help others. | 1 | 2 | 3 | 4 | 5 | 6 | 7 |
2. Intrinsic Rewards of Volunteering Scale
| Items | Strongly disagree | Moderately disagree | Somewhat disagree | Neutral | Somewhat agree | Moderately agree | Strongly agree |
|---|---|---|---|---|---|---|---|
| 1. Volunteering is essential to me. | 1 | 2 | 3 | 4 | 5 | 6 | 7 |
| 2. Volunteering is personally meaningful to me. | 1 | 2 | 3 | 4 | 5 | 6 | 7 |
| 3. The volunteer work I do is meaningful. | 1 | 2 | 3 | 4 | 5 | 6 | 7 |
| 4. Volunteering makes me feel happy. | 1 | 2 | 3 | 4 | 5 | 6 | 7 |
| 5. Volunteering brings me a lot of fun. | 1 | 2 | 3 | 4 | 5 | 6 | 7 |
| 6. I really enjoy the time of volunteering. | 1 | 2 | 3 | 4 | 5 | 6 | 7 |
| 7. Volunteering makes me feel like a valuable person. | 1 | 2 | 3 | 4 | 5 | 6 | 7 |
| 8. Volunteering makes me feel that I have many good qualities. | 1 | 2 | 3 | 4 | 5 | 6 | 7 |
| 9. I am proud to volunteer to help others. | 1 | 2 | 3 | 4 | 5 | 6 | 7 |
| Items | Strongly disagree | Moderately disagree | Somewhat disagree | Neutral | Somewhat agree | Moderately agree | Strongly agree |
|---|---|---|---|---|---|---|---|
| 1. I often receive honorary rewards (e.g., honorary titles and certificates of honor) from volunteer organizations. | 1 | 2 | 3 | 4 | 5 | 6 | 7 |
| 2. I often receive souvenir rewards from volunteer organizations. | 1 | 2 | 3 | 4 | 5 | 6 | 7 |
| 3. I often receive material rewards (e.g., money, gifts, coupons, and credits) from volunteer organizations. | 1 | 2 | 3 | 4 | 5 | 6 | 7 |
| 4. I often receive subsidies for food, lodging, and transportation from volunteer organizations. | 1 | 2 | 3 | 4 | 5 | 6 | 7 |
| 5. My family and friends support me to volunteer. | 1 | 2 | 3 | 4 | 5 | 6 | 7 |
| 6. Being a volunteer makes me gain recognition and appreciation from others. | 1 | 2 | 3 | 4 | 5 | 6 | 7 |
| 7. I often receive sincere thanks from the assisted people. | 1 | 2 | 3 | 4 | 5 | 6 | 7 |
3. Extrinsic Rewards of Volunteering Scale
| Items | Strongly disagree | Moderately disagree | Somewhat disagree | Neutral | Somewhat agree | Moderately agree | Strongly agree |
|---|---|---|---|---|---|---|---|
| 1. I often receive honorary rewards (e.g., honorary titles and certificates of honor) from volunteer organizations. | 1 | 2 | 3 | 4 | 5 | 6 | 7 |
| 2. I often receive souvenir rewards from volunteer organizations. | 1 | 2 | 3 | 4 | 5 | 6 | 7 |
| 3. I often receive material rewards (e.g., money, gifts, coupons, and credits) from volunteer organizations. | 1 | 2 | 3 | 4 | 5 | 6 | 7 |
| 4. I often receive subsidies for food, lodging, and transportation from volunteer organizations. | 1 | 2 | 3 | 4 | 5 | 6 | 7 |
| 5. My family and friends support me to volunteer. | 1 | 2 | 3 | 4 | 5 | 6 | 7 |
| 6. Being a volunteer makes me gain recognition and appreciation from others. | 1 | 2 | 3 | 4 | 5 | 6 | 7 |
| 7. I often receive sincere thanks from the assisted people. | 1 | 2 | 3 | 4 | 5 | 6 | 7 |
| Items | Strongly disagree | Moderately disagree | Somewhat disagree | Neutral | Somewhat agree | Moderately agree | Strongly agree |
|---|---|---|---|---|---|---|---|
| 1. Each time, I engage in volunteering at the same time. (For example: weekends, holidays) | 1 | 2 | 3 | 4 | 5 | 6 | 7 |
| 2. Each time, I engage in volunteering at the same location. (For example: a certain community, a certain school) | 1 | 2 | 3 | 4 | 5 | 6 | 7 |
| 3. Each time, I engage in the same type of volunteer activity. (For example: childcare, environmental protection) | 1 | 2 | 3 | 4 | 5 | 6 | 7 |
| 4. Each time, I engage in volunteering with the same people. (For example: good friends, volunteer team) | 1 | 2 | 3 | 4 | 5 | 6 | 7 |
| 5. Each time, I engage in volunteering in the same mood. (For example: a pleasant mood) | 1 | 2 | 3 | 4 | 5 | 6 | 7 |
4. Context Stability of Volunteering Scale
| Items | Strongly disagree | Moderately disagree | Somewhat disagree | Neutral | Somewhat agree | Moderately agree | Strongly agree |
|---|---|---|---|---|---|---|---|
| 1. Each time, I engage in volunteering at the same time. (For example: weekends, holidays) | 1 | 2 | 3 | 4 | 5 | 6 | 7 |
| 2. Each time, I engage in volunteering at the same location. (For example: a certain community, a certain school) | 1 | 2 | 3 | 4 | 5 | 6 | 7 |
| 3. Each time, I engage in the same type of volunteer activity. (For example: childcare, environmental protection) | 1 | 2 | 3 | 4 | 5 | 6 | 7 |
| 4. Each time, I engage in volunteering with the same people. (For example: good friends, volunteer team) | 1 | 2 | 3 | 4 | 5 | 6 | 7 |
| 5. Each time, I engage in volunteering in the same mood. (For example: a pleasant mood) | 1 | 2 | 3 | 4 | 5 | 6 | 7 |
| [1] |
Braun V., & Clarke V. (2006). Using thematic analysis in psychology. Qualitative Research in Psychology, 3(2), 77-101.
doi: 10.1191/1478088706qp063oa URL |
| [2] |
Cheung G. W., & Rensvold R. B. (2002). Evaluating goodness-of-fit indexes for testing measurement invariance. Structural Equation Modeling: A Multidisciplinary Journal, 9(2), 233-255.
doi: 10.1207/S15328007SEM0902_5 URL |
| [3] |
Chi C. G., Chi O. H., Xu X., & Kennedy I. (2022). Narrowing the intention-behavior gap: The impact of hotel green certification. International Journal of Hospitality Management, 107, 103305.
doi: 10.1016/j.ijhm.2022.103305 URL |
| [4] |
Cox K. S. (2010). Elevation predicts domain-specific volunteerism 3 months later. The Journal of Positive Psychology, 5(5), 333-341.
doi: 10.1080/17439760.2010.507468 URL |
| [5] | Creswell J. W. (2007). Qualitative inquiry and research design: Choosing among five approaches (2nd ed.). Sage publications. |
| [6] |
Dallmeyer S., Breuer C., & Feiler S. (2024). To pay or not to pay? The effects of monetary compensation on volunteers in sports clubs. Nonprofit and Voluntary Sector Quarterly, 53(5), 1181-1204.
doi: 10.1177/08997640231210456 URL |
| [7] | Di Maio S., Keller J., Kwasnicka D., Knoll N., Sichert L., & Fleig L. (2022). What helps to form a healthy nutrition habit? Daily associations of intrinsic reward, anticipated regret, and self-efficacy with automaticity. Appetite, 175, 106083. |
| [8] |
Du L., & Li D. (2020). Mechanisms and strategies for cultivating behavioral habits within the field of public policy. Advances in Psychological Science, 28(7), 1209-1218.
doi: 10.3724/SP.J.1042.2020.01209 |
| [9] |
Fracchia M., Molina-Millán T., & Vicente P. C. (2023). Motivating volunteer health workers in an African capital city. Journal of Development Economics, 163, 103096.
doi: 10.1016/j.jdeveco.2023.103096 URL |
| [10] | Furman C. R., Volz S. C., & Rothman A. J. (2023). Contextual disruption and exercise: Mapping changes to exercise routines and engagement during the COVID-19 pandemic. Psychology & Health, 38(9), 1215-1233. |
| [11] |
Galla B. M., & Duckworth A. L. (2015). More than resisting temptation: Beneficial habits mediate the relationship between self-control and positive life outcomes. Journal of Personality and Social Psychology, 109(3), 508-525.
doi: 10.1037/pspp0000026 pmid: 25643222 |
| [12] |
Gallus J. (2017). Fostering public good contributions with symbolic awards: A large-scale natural field experiment at Wikipedia. Management Science, 63(12), 3999-4015.
doi: 10.1287/mnsc.2016.2540 URL |
| [13] | Gardner B., Abraham C., Lally P., & de Bruijn G. J. (2012). Towards parsimony in habit measurement: Testing the convergent and predictive validity of an automaticity subscale of the Self-Report Habit Index. International Journal of Behavioral Nutrition and Physical Activity, 9(1), 102. |
| [14] | Gardner B., & Lally P. (2018). Modelling habit formation and its determinants. In B. Verplanken (Ed.), The psychology of habit: Theory, mechanisms, change, and contexts (pp. 207-229). Berlin, Germany: Springer International Publishing. |
| [15] | Gardner B., Lally P., & Rebar A. L. (2020). Does habit weaken the relationship between intention and behaviour? Revisiting the habit‐intention interaction hypothesis. Social and Personality Psychology Compass, 14(8), e12553. |
| [16] | Gardner B., Rebar A. L., de Wit S., & Lally P. (2024). What is habit and how can it be used to change real-world behaviour? Narrowing the theory-reality gap. Social and Personality Psychology Compass, 18(6), e12975. |
| [17] | Gardner B., Rebar A. L., & Lally P. (2022). How does habit form? Guidelines for tracking real-world habit formation. Cogent Psychology, 9(1), 2041277. |
| [18] |
Gelman A., & Stern H. (2006). The difference between “significant” and “not significant” is not itself statistically significant. The American Statistician, 60(4), 328-331.
doi: 10.1198/000313006X152649 URL |
| [19] |
Gibson L. P., Magnan R. E., Kramer E. B., & Bryan A. D. (2021). Theory of planned behavior analysis of social distancing during the COVID-19 pandemic: Focusing on the intention-behavior gap. Annals of Behavioral Medicine, 55(8), 805-812.
doi: 10.1093/abm/kaab041 pmid: 34228112 |
| [20] |
Grant A. M., & Gino F. (2010). A little thanks goes a long way: Explaining why gratitude expressions motivate prosocial behavior. Journal of Personality and Social Psychology, 98(6), 946-955.
doi: 10.1037/a0017935 pmid: 20515249 |
| [21] |
Guest G., Bunce A., & Johnson L. (2006). How many interviews are enough? An experiment with data saturation and variability. Field Methods, 18(1), 59-82.
doi: 10.1177/1525822X05279903 URL |
| [22] |
Hamaker E. L., Kuiper R. M., & Grasman R. P. P. P. (2015). A critique of the cross-lagged panel model. Psychological Methods, 20(1), 102-116.
doi: 10.1037/a0038889 pmid: 25822208 |
| [23] |
He J., Cai X., Li G., Zou X., & Morrison A. M. (2024). Volunteering and pro-environmental behavior: The relationships of meaningfulness and emotions in protected areas. Journal of Sustainable Tourism, 32(2), 304-321.
doi: 10.1080/09669582.2022.2141249 URL |
| [24] | He Z., & Qi C. (2020). Why do volunteers offer service continuously?--An empirical analysis based on the ecological systems model. Youth Exploration, (6), 59-70. |
| [25] |
Huang H., Shi J., Ma H., Chen X., & Luo Y. (2024). Are monetary gifts negatively labeled? Material benefits and prosocial motivation evaluation. The Journal of Social Psychology, 164(5), 736-754.
doi: 10.1080/00224545.2022.2160692 URL |
| [26] |
Hu L. T., & Bentler P. M. (1999). Cutoff criteria for fit indexes in covariance structure analysis: Conventional criteria versus new alternatives. Structural Equation Modeling: A Multidisciplinary Journal, 6(1), 1-55.
doi: 10.1080/10705519909540118 URL |
| [27] |
Jiang D., Warner L. M., Chong, A. M. L., Li T., Wolff J. K., & Chou K. L. (2021). Benefits of volunteering on psychological well-being in older adulthood: Evidence from a randomized controlled trial. Aging & Mental Health, 25(4), 641-649.
doi: 10.1080/13607863.2020.1711862 URL |
| [28] | Judah G., Gardner B., Kenward M. G., DeStavola B., & Aunger R. (2018). Exploratory study of the impact of perceived reward on habit formation. BMC Psychology, 6(1), 62. |
| [29] |
Kaushal N., & Rhodes R. E. (2015). Exercise habit formation in new gym members: A longitudinal study. Journal of Behavioral Medicine, 38(4), 652-663.
doi: 10.1007/s10865-015-9640-7 pmid: 25851609 |
| [30] |
Kilb M., & Labudek S. (2022). Effects of behavioral performance, intrinsic reward value, and context stability on the formation of a higher-order nutrition habit: An intensive longitudinal diary study. International Journal of Behavioral Nutrition and Physical Activity, 19, 105.
doi: 10.1186/s12966-022-01343-8 pmid: 35962435 |
| [31] |
Kim B., Lee E., & Jo S. H. (2023). The effects of extrinsic reward that affect a user’s continuous intention to use a fitness application. Informatics for Health and Social Care, 48(2), 153-164.
doi: 10.1080/17538157.2022.2086463 URL |
| [32] |
Lally P., & Gardner B. (2013). Promoting habit formation. Health Psychology Review, 7(sup1), S137-S158.
doi: 10.1080/17437199.2011.603640 URL |
| [33] |
Lally P., Van Jaarsveld C. H., Potts H. W., & Wardle J. (2010). How are habits formed: Modelling habit formation in the real world. European Journal of Social Psychology, 40(6), 998-1009.
doi: 10.1002/ejsp.v40:6 URL |
| [34] |
Landis J. R., & Koch G. G. (1977). The measurement of observer agreement for categorical data. Biometrics, 33(1), 159-174.
pmid: 843571 |
| [35] |
Lawton R.N., Gramatki I., Watt W., & Fujiwara D. (2021). Does volunteering make us happier, or are happier people more likely to volunteer? Addressing the problem of reverse causality when estimating the wellbeing impacts of volunteering. Journal of Happiness Studies, 22(2), 599-624.
doi: 10.1007/s10902-020-00242-8 |
| [36] |
Lee H. W., Bradburn J., Johnson R. E., Lin S. H. J., & Chang C. H. D. , (2019). The benefits of receiving gratitude for helpers: A daily investigation of proactive and reactive helping at work. Journal of Applied Psychology, 104(2), 197-213.
doi: 10.1037/apl0000346 pmid: 30179021 |
| [37] |
Ma J., Wang K., & Thompson J. K. (2023). Translation and psychometric properties of the Chinese version of the Sociocultural Attitudes Towards Appearance Questionnaire-4 (SATAQ-4) in college students. Body Image, 45, 172-182.
doi: 10.1016/j.bodyim.2023.02.011 pmid: 36934561 |
| [38] |
McCloskey K., & Johnson B. T. (2019). Habits, quick and easy: Perceived complexity moderates the associations of contextual stability and rewards with behavioral automaticity. Frontiers in Psychology, 10, 1556.
doi: 10.3389/fpsyg.2019.01556 pmid: 31396122 |
| [39] |
McCloskey K., & Johnson B. T. (2021). You are what you repeatedly do: Links between personality and habit. Personality and Individual Differences, 181, 111000.
doi: 10.1016/j.paid.2021.111000 URL |
| [40] |
Mitchell M. S., Orstad S. L., Biswas A., Oh P. I., Jay M., Pakosh M. T., & Faulkner G. (2020). Financial incentives for physical activity in adults: Systematic review and meta-analysis. British Journal of Sports Medicine, 54(21), 1259-1268.
doi: 10.1136/bjsports-2019-100633 pmid: 31092399 |
| [41] |
Mullan B., Liddelow C., Charlesworth J., Slabbert A., Allom V., Harris C.,... Kothe E. (2021). Investigating mechanisms for recruiting and retaining volunteers: The role of habit strength and planning in volunteering engagement. The Journal of Social Psychology, 161(3), 363-378.
doi: 10.1080/00224545.2020.1845113 URL |
| [42] | Nowell L. S., Norris J. M., White D. E., & Moules N. J. (2017). Thematic analysis: Striving to meet the trustworthiness criteria. International Journal of Qualitative Methods, 16(1), 1609406917733847. |
| [43] | Okun M., Infurna, F. J., & Hutchinson I. (2016). Are volunteer satisfaction and enjoyment related to cessation of volunteering by older adults? Journals of Gerontology Series B: Psychological Sciences and Social Sciences, 71(3), 439-444. |
| [44] |
Parsons S., Kruijt A.-W., & Fox E. (2019). Psychological science needs a standard practice of reporting the reliability of cognitive-behavioral measurements. Advances in Methods and Practices in Psychological Science, 2(4), 378-395.
doi: 10.1177/2515245919879695 URL |
| [45] |
Pimm R., Vandelanotte C., Rhodes R. E., Short C., Duncan M. J., & Rebar A. L. (2016). Cue consistency associated with physical activity automaticity and behavior. Behavioral Medicine, 42(4), 248-253.
doi: 10.1080/08964289.2015.1017549 pmid: 25864705 |
| [46] | Qu G., Ju E., Qin G., Chen X., & Luo Y. (2024). Profiles of volunteers’ motivations and positive experiences relate to their sustained volunteering during the COVID-19 pandemic. Journal of Community & Applied Social Psychology, 34(1), e2748. |
| [47] | Qu G., Zhang Z., Ju E., Chen X., & Luo Y. (2025). The power of habit: Maintaining volunteer engagement despite an intention to quit. Manuscript submitted for publication. |
| [48] | Rosenberg M. (1965). Society and the adolescent self-image. Princeton University Press. |
| [49] |
Schnauber-Stockmann A., & Naab T. K. (2019). The process of forming a mobile media habit: Results of a longitudinal study in a real-world setting. Media Psychology, 22(5), 714-742.
doi: 10.1080/15213269.2018.1513850 |
| [50] |
Steger M. F., Frazier P., Oishi S., & Kaler M. (2006). The meaning in life questionnaire: Assessing the presence of and search for meaning in life. Journal of Counseling Psychology, 53(1), 80-93.
doi: 10.1037/0022-0167.53.1.80 URL |
| [51] |
Stirling F. J., Monteux S., & Stoll M. (2023). Receiving thank you letters in inpatient child and adolescent mental health services (CAMHS): A qualitative study of nurse’s experiences. Journal of Psychiatric and Mental Health Nursing, 30(4), 709-718.
doi: 10.1111/jpm.v30.4 URL |
| [52] |
Traeger C., Alfes K., & Fürstenberg N. (2023). Perceived organizational support and volunteer outcomes: Evidence from a German environmental nonprofit organization. Nonprofit and Voluntary Sector Quarterly, 52(3), 763-786.
doi: 10.1177/08997640221103292 URL |
| [53] |
Verplanken B., & Orbell S. (2003). Reflections on past behavior: A self-report index of habit strength. Journal of Applied Social Psychology, 33(6), 1313-1330.
doi: 10.1111/jasp.2003.33.issue-6 URL |
| [54] |
Verplanken B., & Orbell S. (2022). Attitudes, habits, and behavior change. Annual Review of Psychology, 73, 327-352.
doi: 10.1146/psych.2022.73.issue-1 URL |
| [55] |
Wakefield J. R. H., Bowe M., & Kellezi B. (2022). Who helps and why? A longitudinal exploration of volunteer role identity, between‐group closeness, and community identification as predictors of coordinated helping during the COVID‐ 19 pandemic. British Journal of Social Psychology, 61(3), 907-923.
doi: 10.1111/bjso.12523 pmid: 35122285 |
| [56] | Wang J., Wang X., & Jiang B. (2011). Structural equation models: Methods and applications. Beijing, China: Higher Education Press. |
| [57] |
Wood W. (2017). Habit in personality and social psychology. Personality and Social Psychology Review, 21(4), 389-403.
doi: 10.1177/1088868317720362 pmid: 28737111 |
| [58] |
Wood W. (2024). Habits, goals, and effective behavior change. Current Directions in Psychological Science, 33(4), 226-232.
doi: 10.1177/09637214241246480 URL |
| [59] | Xu H. (2018). Qualitative research of stress and coping in young volunteers who help children living with HIV. Chinese Mental Health Journal, 32(10), 862-868. |
| [60] | Xu H., & Zhong N. (2019). The initial motivation of young volunteers who provide services for children living with HIV. Chinese Social Psychological Review, (2), 145-170+222-223. |
| [61] | Zhang Y. (2022). Report on the development of voluntary services in China (2021-2022). Beijing, China: Social Sciences Academic Press. |
| [62] | Zhao Y. (2022). Multiple effects of incentives for volunteering behavior: A mixed methods study [Unpublished doctoral dissertation]. Zhejiang University, Hangzhou. |
| [63] | Zheng S., Zhang L., Cao S., & Yao M. (2020). Volunteer motivation and sustained volunteering: The moderating effect of prosocial personality. Chinese Journal of Clinical Psychology, 28(1), 157-162. |
| [64] | Zhou H., & Long L. R. (2004). Statistical remedies for common method biases. Advances in Psychological Science, 12(6), 942-950. |
| [65] |
Zhou X., Tang J., Zhao Y., & Wang T. (2020). Effects of feedback design and dispositional goal orientations on volunteer performance in citizen science projects. Computers in Human Behavior, 107, 106266.
doi: 10.1016/j.chb.2020.106266 URL |
| No related articles found! |
| Viewed | ||||||
|
Full text |
|
|||||
|
Abstract |
|
|||||